-
mathplotlib.pipy 자주쓰는 파라미터 세팅Data Science/시각화 2022. 7. 27. 21:11반응형
파이썬에서 mathplotlib.pipy 라이브러리를 사용하며 자주 사용하게 되는 파라미터들을 정리한다.
흔히 우리가 약어인 plt로 사용하기도 한다.
1. Base code
import numpy as np import pandas as pd import random import matplotlib.pyplot as plt import seaborn as sns df = pd.DataFrame({ 'col1' : [random.randrange(-10,10) for i in range(100)], 'col2' : [random.randrange(-10,10) for i in range(100)] }) sns.scatterplot(data = df, x = 'col1', y = 'col2')
2. mathplotlib.pipy(plt) 적용
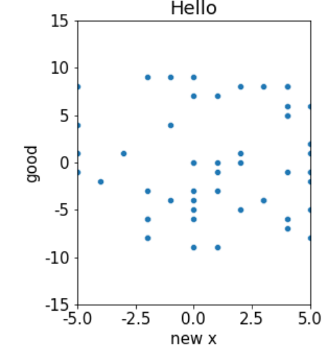
글자 크기 조정, 그래프 크기 조정, 그래프 타이틀 달기, X/Y축 범위 지정, X/Y축 이름 정하기
# 한글이 깨졌을 때 plt.rc('font', family = 'NaunumGothic') # 마이너스 부호가 깨졌을 때 plt.rcParams['axes.unicode_minus'] = False # 글자 크기 조정 plt.rc('font',size = 15) # 그래프 크기 조정 plt.rc('figure', figsize=(4,5)) # 그래프 타이틀 달기 plt.title('Hello') # X/Y축 범위 정하기 plt.xlim(-5,5) plt.ylim(-15,15) # X/Y축 이름 정하기 plt.xlabel('new x') plt.ylabel('good') sns.scatterplot(data = df, x = 'col1', y = 'col2')
반응형'Data Science > 시각화' 카테고리의 다른 글
파이썬 시각화 그래프 여러개 그리기 plt.subplots (0) 2021.11.05 파이썬 시각화 히스토그램 그리기 Seaborn.distplot (0) 2021.11.02 파이썬 시각화 막대그래프 그리기 Seaborn.barplot (0) 2021.10.13 파이썬 시각화 막대그래프 그리기 Matplotlib.pyplot - bar (0) 2021.10.13 파이썬 시각화 꺽은선그래프 그리기 Matplotlib.pyplot - plot (1) 2021.10.12